国产自拍
设为国产自拍
|
加入收藏
|
English
国产自拍概况
国产自拍简介
现任领导
系部设置
专门委员会
管理制度
党建工作
党建活动
党校工作
专题学习
学习资料
师资队伍
教师队伍
师资概况
硕士生导师
博士生导师
教学工作
中学教育教学案例库
精品课程
教学管理
教学计划
思政课教学
教学活动
学科科研
博硕学位点建设
省级重点学科
科学研究
博士后流动站
社会服务
研究机构
马克思主义基本理论研究中心
湖北青少年思想道德教育研究中心
湖北省高校党建研究中心
国产自拍 廉政文化研究中心
国产自拍 农业硕士教育中心
学术讲坛
马克思主义论坛
求实 真知论坛
学生工作
党团建设
管理制度
学工平台
学工新闻
学生风采
毕业生工作
学习天地
青马之声
校友工作
校友工作动态
校友名录
校友风采
English
A Brief Introduction to the School of Marxism
站点国产自拍
国产自拍新闻
通知公告
通知公告
当前位置:
站点国产自拍
>
通知公告
> 正文
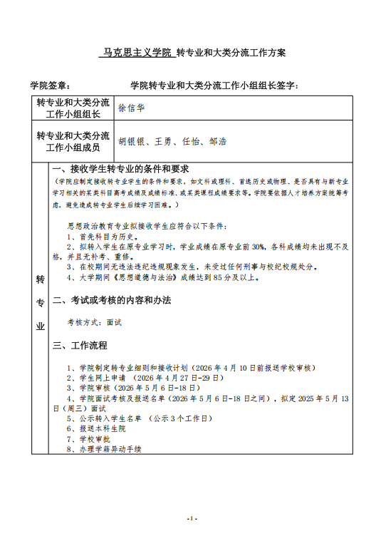
2026年春季学期国产自拍 转专业工作方案
发布日期:2026-04-23 作者: 来源: 点击:
附件【
附件1:国产自拍 转专业和大类分流工作方案 公示-国产自拍 2025-2026-2 学期.pdf
】已下载
次
下一条:
国产自拍 2026年硕士研究生调剂复试考生名单
相关链接:
全国高校思想政治理论课教师网…
高校思想政治理论课教师信息库
湖北青少年思想道德教育研究中心
精品课程
学习园地
院务信箱
国产自拍 主页